官方微信微官网
您当前位置: 首页 >党群工作 - 基层党建工作

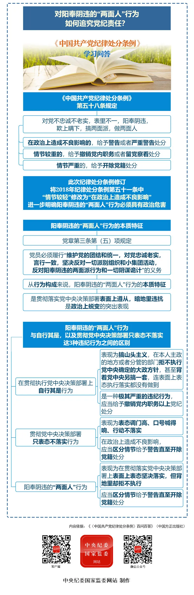
纪律处分条例·学习问答丨对阳奉阴违的“两面人”行为如何追究党纪责任?

作者:中央纪委国家监委网站 编辑:党群工作部 发布时间:2024-08-01 10:41:00 点击数:2368

上一篇:纪律处分条例·学习问答丨如何理解和把握匿名诬告陷... 下一篇:纪律处分条例·学习问答丨如何理解和把握党员领导干部违背新发展理念、背离高质量发展要求应当追究...